冷水机组保养维护及常见故障的分析
文章出处:本站责任编辑:admin作者:admin人气:182发表时间:2018-10-19 06:41:06

1、更换润滑油
制冷机组在长期使用后,润滑油的油质变差,油内部的杂质和水分增加,所以要定期的观察和检查油质。一旦发现问题应及时更换,更换的润滑油牌号必须符合技术资料。

2、更换干燥过滤器

2、更换干燥过滤器
干燥过滤器是保证制冷剂进行正常循环的重要部件。由于水与制冷剂互不相溶,如果系统内含有水分,将大大影响机组的运行效率,因此保持系统内部干燥是十分重要的,干燥过滤器内部的滤芯必须定期更换。

3、安全阀的校验

3、安全阀的校验
冷水机组上的冷凝器和蒸发器均属于压力容器,根据规定,要在机组的高压端即冷凝器本体上安装安全阀,一旦机组处于非正常的工作环境下时,安全阀可以自动泄压,以防止高压可能对人体造成的伤害。所以安全阀的定期校验对于整台机组的安全性是十分重要的。

4、冷凝器和蒸发器的清洗
清洗冷凝器水管的方法通常有以下两种:

4、冷凝器和蒸发器的清洗
水冷式冷凝器的冷却水由于是开式的循环回路,一般采用的自来水经冷却塔循环使用。
当水中的钙盐和镁盐含量较大时,极易分解和沉积在冷却水管上而形成水垢,影响传热。
结垢过厚还会使冷却水的流通截面缩小,水量减少,冷凝压力上升。
因此,当使用的冷却水的水质较差时,对冷却水管每年至少清洗一次,去除管中的水垢及其他污物。
当水中的钙盐和镁盐含量较大时,极易分解和沉积在冷却水管上而形成水垢,影响传热。
结垢过厚还会使冷却水的流通截面缩小,水量减少,冷凝压力上升。
因此,当使用的冷却水的水质较差时,对冷却水管每年至少清洗一次,去除管中的水垢及其他污物。
清洗冷凝器水管的方法通常有以下两种:
(1)使用专门的清管枪对管子进行清洗。
(2)使用专门的清洗剂循环冲洗,或充注在冷却水中,待24h后再更换溶液,直至洗净为止。
5、制冷剂的充注

5、制冷剂的充注
如没有其他特殊的原因,一般机组不会产生大量的泄漏。如果由于使用不当或在维修后,有一定量的制冷剂发生泄漏.就需要重新添加制冷剂。充注制冷剂必须注意机组使用制冷剂的牌号。
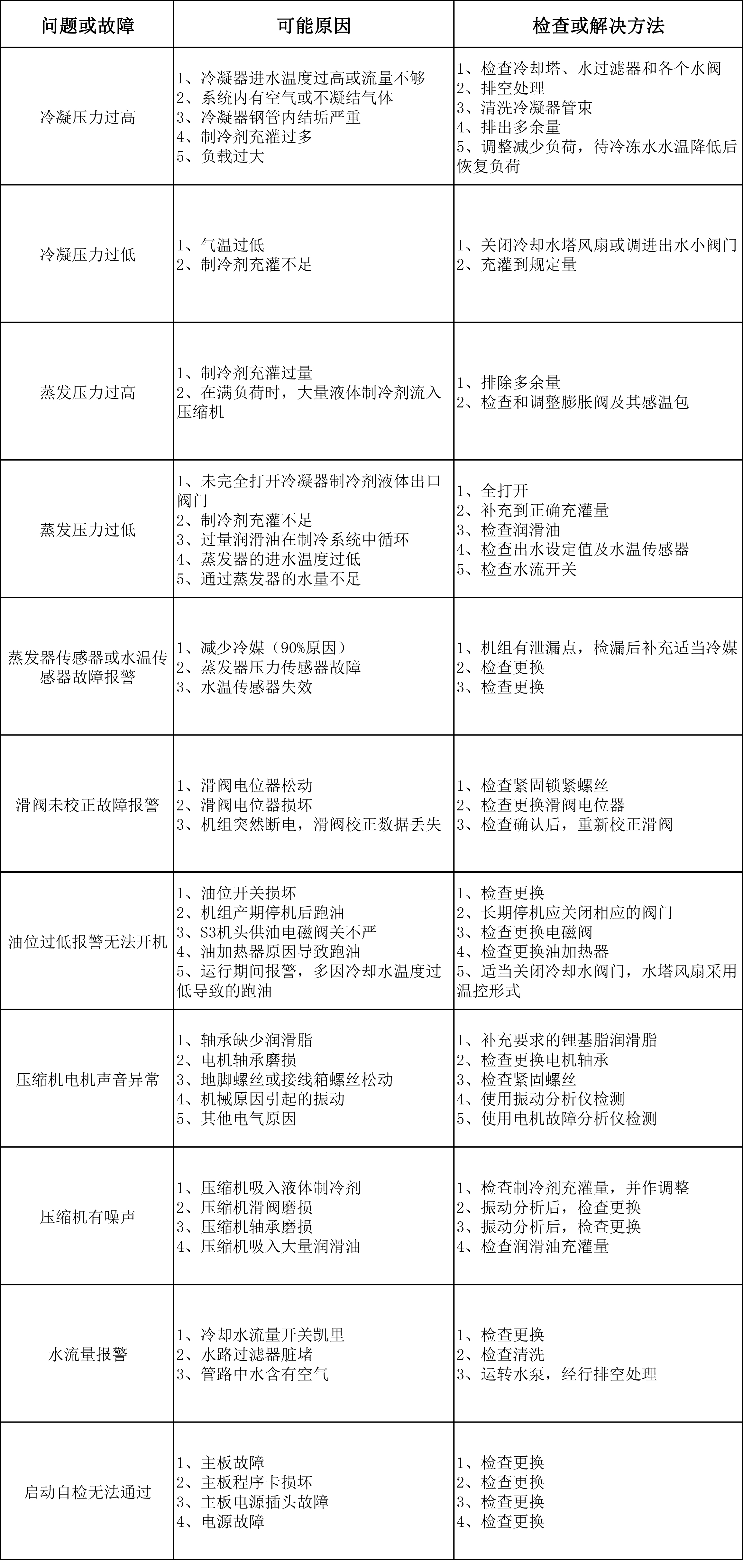
6、冷水机组常见问题

专题报道
联系我们contact us
4006639158
全国服务热线:
- 地址:
- 上海市嘉定区宝安公路4788弄168号
- 邮箱:
- shs@shxurui.cn
- 销售热线:
- 021-39905998
021-39905996
- 技术支持:
- 021-39948556







